您现在所在的位置 : 首页 > 政务公开 > 通知公告
分享到:
索引号: 4300000001/2026-01292 分类:  
发文机关: 东安县市场监督管理局 发文日期: 2026-01-04
名称: 关于东安县百合苑酒店有限公司采购使用不符合食品安全标准的食品原料的处罚决定
文号 :    
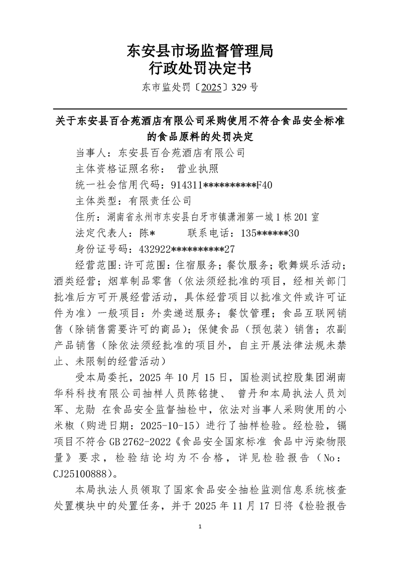
关于东安县百合苑酒店有限公司采购使用不符合食品安全标准的食品原料的处罚决定
  • 2026-01-04 09:22
  • 来源: 东安县市场监督管理局
  • 【字体:   




扫一扫在手机打开当前页
Document
友情链接

主办:东安县人民政府办公室  承办:东安县数据局(东安县行政审批服务局)
地址:东安县车站路133号  邮编:425900   网站地图
联系我们:0746-4239377(仅受理网站建设维护相关事宜)
电子邮箱: dadzzw@163.com  湘ICP备16008386号
湘公网安备43112202000005号  网站标识码:4311220001

  • 监督一点通
  • 三湘e监督
  • 湖南省政府网